logo_elektromys.eu

/ Zdroj proudu pro LED osvětlení |

Hojně rozšířené LED moduly se stávají ze serioparalelního zapojení LED. Typicky neobsahují žádný předřadný rezistor jaký mějí třeba LED pásky. Takže pro svůj provoz potřebují zdroj proudu nebo obecně obvod, který udrží pracovní bod v bezpečných limitech. LED moduly se za provozu typicky dost zahřívají (na 50-60°C při pokojové teplotě) a s rostoucí teplotou klesá jejich prahové napětí jak můžete vidět na grafu pro modul JH-12036-0482 níže.



Ilustrační foto z měření teplotní závislosti

Představme si teď dva špatné scénáře.

A) Pustím do modulu konstantní proud (řekněme 0.75A) z laboratorního zdroje. Poznamenám si jeho napětí (11.75V). Napočítám hodnotu předřadného odporu pro napájení z 12V zdroje jako (12-11.75)/0.76=0.33Ohm. Najdu v zásobách příslušný odpor nebo ho poskládám jako paralelní kombinaci 3x1R. Připojím na 12V a když budu mít štěstí, všimnu si po pár minutách že se děje něco nepříjemného. Jak se LED zahřívá, klesá její napětí, roste úbytek na omezovacím odporu a spolu s tím roste proud LED. To způsobí další zahřívání modulu a další pokles napětí a proces se zacykluje. Přibržďuje ho předřadný odpor spolu s dynamickým odporem LED. Jak roste teplota LED tak vzrůstá odvod tepla do okolí, který nakonec celou spirálu zastaví ve stavu kdy je proud podstatně vyšší než plánovaný a teplota velmi vysoká. Ze zajímavosti jsem to ověřil a skončil jsem s proudem přibližně 0.95A (o 25% vyšším než plánovaným) a teplotou okolo 67°C.

B) Poučím se a pustím do modulu 0.75A. Počkám až se zahřeje a teprve pak změřím prahové napětí a podle něj napočítám vhodnější předřadný odpor. Co se ale stane pokud LED umístím do podmínek s horším odvodem tepla, nebo do prostředí kde může být okolní teplota vyšší než ta při které jsem měřil ? Proběhne stejný proces, jen díky většímu předřadnému odporu nebude tak intenzivní.

Samozřejmě pokud by byl úbytek na předřadném odporu větší (třeba o řád) problém by se tak intenzivně neprojevoval. Jenže nemalá část LED modulů má provozní napětí právě těsně blízko 12V, takže není prostor pro zmíněné řešení. Už minimálně z těchto důvodů je rozumné použít k napájení raději zdroj proudu.

/ Zdroj proudu |

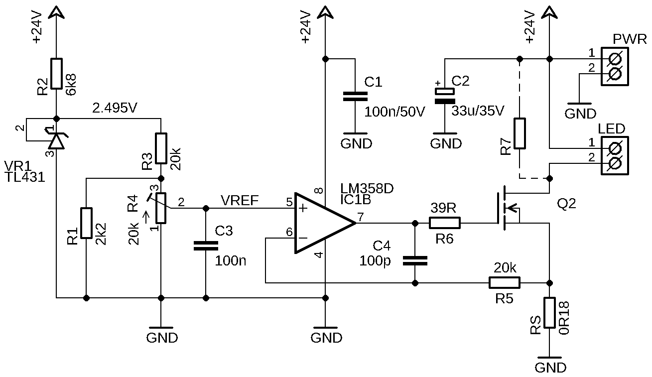
Již tu padlo, že mnohé LED moduly mají provozní napětí velmi blízko 12V (respektive 24V), takže nezbývá prostor pro použití předřadného rezistoru nebo alespoň jednoduchého zdroje proudu s dvojicí tranzistorů. Zvláště pak když uvážíte, že část oné napěťové rezervy se spotřebuje na přívodních vodičích a kontaktech (taky nemají nulový odpor). Jedna z možností jak může vypadat relativně levný zdroj proudu s nízkým úbytkem je na následujícím schématu.


Schema zapojení zdroje proudu s nízkým úbytkem

Jádrem zdroje proudu je operační zesilovač, který udržuje nastavitelné napětí (a tedy i proud) na snímacím odporu RS pomocí tranzistoru Q2. Napětí a tedy i proud je odvozen z reference VR1 (2.5V) přes nastavitelný děliče R3+R4. Rozsah nastavení je zde 0 až 0.23V a odpovídá proudu 0 až 0.23/0.18=1.26A. Součástky R6, C4 a R5 zabezpečují zdroj proti rozkmitání Do svorkovnice PWR se připojuje napájení. Svorkovnice je zdvojená aby bylo možné vyvést napájení k dalším modulům.

Abych eliminoval úbytky na DPS, propojil jsem všechny země pod vývodem snímacího odporu. Úbytek mezi svorkovnicí a snímacím odporem by tedy neměl mít vliv na výsledný proud. Otvor u svorkovnic slouží k připevnění modulu. Jak napovídá fotografie, umístění kondenzátoru C2 není nejvhodnější (trochu zavazí při montáži modulku).


DPS modulu. Vyznačena pozice snímacího rezistoru RS a propojení zemí.

Spodní strana modulu. SMD trimr (R4) vlevo nahoře slouží k nastavení proudu.

Horní strana modulu. Patrný nevhodně umístěný elektrolytický kondenzátor

/ Testy |

Proměřil jsem závislost výstupního proudu na úbytku napětí abych ověřil jaký je reálný minimální úbytek při kterém je zdroj ještě schopen stabilizovat. Z grafu níže vyplývá že je to mezi 160-170mV. Což je v dobré shodě s teoretickou hodnotou 163mV. V praxi to znamená, že při 12V napájení a prahovým napětím LED modulu okolo 11.7V mi zbývá na úbytky na napájecím vedení přibližně 0.14V, což je v mém případě dostačující.


Závislost výstupního proudu na úbytku napětí na zdroji

Fotografie z testů teplotní závislosti.

/ Výrobní podklady |

Pro případ že by někdo seznal modul užitečným a chtěl si jej vyrobit, přikládám výrobní dokumentaci.

V provozu mám víc jak půl roku 5ks pro napájení "LED Lišt" firmy TRON a zatím bez náznaku závady.

/ Poznámka |

Pokud zapojení používáte k časté regulaci jasu a jako R4 vám slouží potenciometr (ale nejen tehdy) může vlivem opotřebení nebo nešetrné manipulace některý vývod potenciometru ztratit kontakt s odporovou dráhou. Zjednodušeně řečeno některý z vývodů se rozpojí. V takovém případě v původním zapojení hrozí, že na vstupu OZ bude vyšší napětí než jste plánovali a do LED poteče vysoký proud a dojde ke zničení LED nebo tranzistoru. Tomu lze částečně předejít připojením vhodného rezistoru paralelně s potenciometrem (R4). Případně ještě rezistorem R8.

  1. Odpojí-li se jezdec potenciometru (2) pak by vstup operačního zesilovače zůstal nezapojen. Odpor R8 jej uzemní a LED bezpečně zhasne.
  2. Odpojí-li se dolní vývod potenciometru (1) bude na vstupu OZ napětí dané děličem R3 a R1 (vliv R8 zanedbávám).
  3. Odpojí-li se horní vývod potenciometru (3) bude vstup OZ uzemněn přes R4 respektive i R8 a LED zhasne.
Obecně bychom měli volit R1 výrazně menší jak R4, aby v situaci B) když dojde k odpojení potenciometru, nevyskočilo napětí na děliči R3-R1 o moc výš než při běžném provozu kdy je potenciometr v pořádku (jeho odpor se totiž paralelně připojuje k R1 a tak snižuje výstupní napětí děliče R3-R1).

Ti kteří by chtěli potenciometrem nejen regulovat jas, ale být schopni LED i kompletně zhasnout budou muset přidat ještě R7. Důvody jsou následující. Jednak potenciometr v krajní poloze nemusí mít nulový odpor a tudíž nemusí být možné dosáhnout přesně nulového napětí na vstupu OZ, ale hlavně vstupní napěťová nesymetrie (offset) OZ může být i několik mV a zesilovač v takové situaci bude udržovat oněch několik mV na snímacím rezistoru - což znamená, že skrze LED poteče malý proud. Například v našem případě (Rs=0.18Ohm a Vos=3mV) by to byl nepříjemně vysoký proud I=3mV/0.18 = 16mA. Při takovém proudu už LED dost výrazně svítí. Ve skutečnosti by v noci stačil proud i o tři řády (!) menší aby LED nepříjemně prosvítaly. Zapojíme-li ale R7 o vhodné hodnotě, umožníme proudu aby "obtékal" LED. V praxi by se volba R7 provedla následovně:

  1. Stanovíme prahové napětí naší LED při nějakém velmi malém proudu (Vf)
  2. Odhadneme nebo změříme maximální "nežádoucí proud", který nám skrze LED teče (Ix)
  3. Spočítáme maximální hodnotu odporu, který je potřeba k LED paralelně připojit jako R7=Vf/Ix
  4. Zvolíme o něco menší odpor abychom měli rezervu


Upravené schema s ochranou (R1, R8) proti rozpojení potenciometru a odporem k "dokonalému zhasnutí" (R7)

Přirozeně pokud LED ovládáte vypínačem, tak tento problém řešit nemusíte a stejně tak výrazně snižujete riziko poškození potenciometru a tedy i prvního zmíněného problému. Pro jistotu tedy ještě zopakuji, se že tato poznámka týká situací kdy potenciometr používáte k časté regulaci jasu a případně i ke zhasínání světla.

Napsání této poznámky inicioval kolega Fiferna.
(23.1.2024)

Home
| V1.00 26.6.2022 /
| By Michal Dudka (m.dudka@seznam.cz) /